喜讯!十大外围足球平台app2项成果获2019年度陕西省科学技术奖
发布时间:2020-04-23 浏览量:1222 分享:
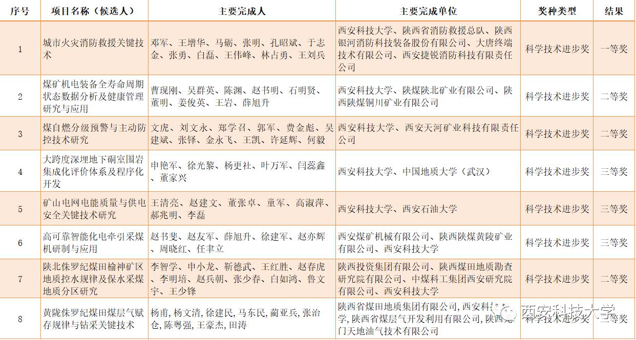
近日,陕西省人民政府正式发布了《陕西省人民政府关于2019年度陕西省科学技术奖励的决定》(陕政字〔2020〕25号),十大外围足球平台app共有8项成果获奖。
其中,其中十大外围足球平台app邓军教授牵头的《城市火灾消防救援关键技术》获得一等奖;文虎教授团队的《煤自燃分级预警与主动防控技术研究》获得二等奖。

据悉,陕西省3名科学家荣获2019年度省最高科学技术奖,30项科技成果荣获2019年度省自然科学奖,21项科技成果荣获2019年度省技术发明奖,208项科技成果荣获2019年度省科学技术进步奖,科勒博(KLEBERA.SERNIK)先生荣获陕西省国际科学技术合作奖。
十大外围足球平台app将以此获奖为动力,坚定科技创新信心和决心,大力弘扬科学家精神,继续发扬服务社会、造福人民的优良传统,坚持新发展理念,深入实施创新驱动发展战略,着力提升自主创新能力,创造更多科技成果,为公司“一流学科”建设、推动公司高质量发展、努力追赶超越建设在国内一流国际知名的十大外围足球平台app作出新的更大贡献。

集团首页
安全监管监察公司(西安)
联系我们
公司首页
关于我们
党群工作
团队队伍
人才培养
科学研究
团队建设
员工工作
员工风采
立德树人

